跳到主要內容區
請選擇語言 / Select Language
繁體中文
简体中文
English
日本語
한국어
Bahasa Indonesia
Français
ไทย
Tiếng Việt
မြန်မာ
Menu
本校環安衛政策
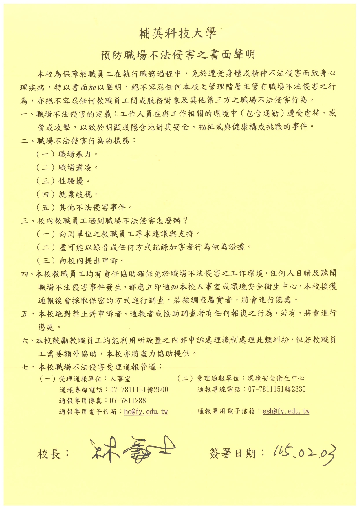
預防職場不法侵害之書面聲明
職場安全健康調查
執行職務遭受不法侵害通報單
登革熱防制專區
114學年度實驗室自我初檢
藥品室(C106)最新藥品清單(更新)
免洗餐具與包裝飲用水減量情況紀錄表
水質檢測報告
即時空氣品質資訊
急救資訊
線上環安通報系統
作業環境監測結果
教職員健康管理
本功能需使用支援JavaScript之瀏覽器才能正常操作
首頁
預防職場不法侵害之書面聲明
校犬介紹
校犬簡介
寵物用品選購指南
動物福利白皮書
Close (Esc)
Share
Toggle fullscreen
Zoom in/out
Previous (arrow left)
Next (arrow right)